集合(或者叫容器)是Java的核心知识点,它有着很深的深度。我们这里不会设计多深,仅仅作为了解入门,深入了解请移步各种集合源码文章。好的,下面正是开始介绍...
Java集合为何而生
我们知道,Java是一门面向对象编程语言,这也就意味着程序中存在着大量的对象。这个时候问题就来了,我们如何很好的存放和操作对象呢?如果你能明白这个问题,那么你就知道了“集合为何而生”这个问题的答案。
总结一句: Java给我们提供了工具(集合)方便我们去存放和操作多个Java对象
Java集合入门学习
Java集合的目的是方便操作多个对象,同时,它提供一系列的API来供我们操作。因此,在初学Java集合的时候我们更多的是学习这些API的用法。
对Java集合的API使用有一定了解之后,我们就应该从面向对象的角度去理解它。为什么会抽象出多个接口,以及每个接口有什么特征。
我们可以总结出几个常用的实现类,这几个常用的实现类我们必须知道它的数据结构是什么,什么时候使用这个类。

同时,你还需要学习和了解数据结构:

学完上面的内容后,我们基本掌握了常用集合的数据结构,也就知道了如何选择合适的集合容器去存储我们的对象。总之,学完常见实现类的数据结构之后,对它们的使用场景也有了更加清晰的认识。
Java集合类简介
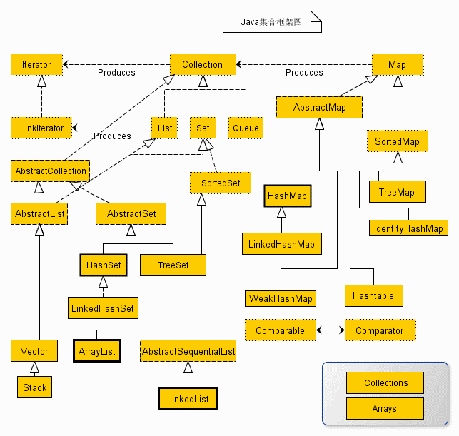
Java集合是一个很庞大的知识点,话不多说,上图感受下:

- Java集合的根接口是Collection,它又继承了迭代接口Iterable
- List接口和Set接口继承了Collection接口
- Map接口是独立的接口,并没有继承Collection接口
- List接口常用的实现类有:ArrayList、LinkedList、Vector
- Set接口常用的实现类有:HashSet、LinkedHashSet、TreeSet
- Map接口常用的实现类有:HashMap、HashTable、TreeMap
Java容器可分为两大类:
- Collection
- List
- ArrayList
- LinkedList
- Vector(了解,已过时)
- Set
- HashSet
- LinkedHashSet
- TreeSet
- HashSet
- List
- Map
- HashMap
- LinkedHashMap
- TreeMap
- ConcurrentHashMap
- Hashtable(了解,,已过时)
- HashMap
Iterator迭代器
迭代器是一种设计模式,它是一个对象,它可以遍历并选择序列中的对象,而开发人员不需要了解该序列的底层结构。迭代器通常被称为“轻量级”对象,因为创建它的代价小
我们可以发现一个特点,上述所有的集合类,除了Map系列的集合,Collection集合都实现了Iterator接口。我们可以在源码中追溯到集合的顶层接口,比如Collection接口,可以看到它继承的是类Iterable。
它是Java集合的顶层接口(不包括Map系列的集合,Map接口是Map系列集合的顶层接口)
所以除了Map系列的集合,我么都能通过迭代器来对集合中的元素进行遍历。
Map集合的子类可以用keyset()方法转换成Set集合遍历
Iterable迭代器一共4个方法:
-
hasNext():判断下个迭代器是否还有下一个元素
-
next():返回下一个元素的值,并且把自身offset移动下一位
-
remove():这个可以删除用这个迭代器集合中的元素(注意如果删除之后还是前面获得的迭代器,你会发现原来的迭代器还是没变,得重新获得删除元素之后的迭代器)
-
forEachRemaining:1.8的新方法 可以直接遍历迭代器剩下的元素,如果从最开始的话就是遍历所有的迭代器
补充: 还有一个ListIterator接口,它继承了Iterator接口,但只能用于List集合。它是Iterator接口的升级版,里面除了Iterator含有的功能外,还具有一些其他的功能。Iterator遍历集合元素时,只能单向遍历,而ListIterator可以双向进行遍历、添加元素、设置元素
当使用Iterator对集合元素进行迭代时,Iterator并不是把集合元素本身传给了迭代变量,而是把集合元素的值传给了迭代变量(就如同参数传递是值传递,基本数据类型传递的是值,引用类型传递的仅仅是对象的引用变量),所以修改迭代变量的值对集合元素本身没有任何影响。
下面的程序演示了这一点:
public class IteratorExample {
public static void main(String[] args){
List<String> list =Arrays.asList("java语言","C语言","C++语言");
Iterator<String> iterator = list.iterator();
while(iterator.hasNext()){
String next = iterator.next();//集合元素的值传给了迭代变量,仅仅传递了对象引用。保存的仅仅是指向对象内存空间的地址
next ="修改后的";
System.out.println(next);
}
System.out.println(list);
}
}
输出结果:
修改后的
修改后的
修改后的
[java语言, C语言, C++语言]
Collection接口
Collection的作用就是规定了一个集合有哪些基本的操作。 这里主要是插入数据,清空数据,是否包含,是否相等,集合里的数据个数和转化成熟组这几种操作。
接口中定义的方法:

Collection接口是Set、List、Queue的父接口。下面逐一介绍:
Set集合
Set集合与Collection集合基本相同,没有提供任何额外的方法。实际上Set就是Collection,只是行为略有不同(Set不允许包含重复元素)。
Set集合不允许包含相同的元素,如果试图把两个相同的元素加入同一个Set集合中,则添加操作失败,add()方法返回false,且新元素不会被加入。
List集合
List集合代表一个元素有序、可重复的集合,集合中每个元素都有其对应的顺序索引。List集合允许使用重复元素,可以通过索引来访问指定位置的集合元素 。List集合默认按元素的添加顺序设置元素的索引,例如第一个添加的元素索引为0,第二个添加的元素索引为1......
List作为Collection接口的子接口,可以使用Collection接口里的全部方法。而且由于List是有序集合,因此List集合里增加了一些根据索引来操作集合元素的方法:
- void add(int index, Object element): 在列表的指定位置插入指定元素(可选操作)
- boolean addAll(int index, Collection c) : 将集合c 中的所有元素都插入到列表中的指定位置index处
- Object get(index):返回列表中指定位置的元素
- int indexOf(Object o): 返回此列表中第一次出现的指定元素的索引;如果此列表不包含该元素,则返回 -1
- int lastIndexOf(Object o):返回此列表中最后出现的指定元素的索引;如果列表不包含此元素,则返回 -1
- Object remove(int index): 移除列表中指定位置的元素
- Object set(int index, Object element):用指定元素替换列表中指定位置的元素
- List subList(int fromIndex, int toIndex): 返回列表中指定的 fromIndex(包括 )和 toIndex(不包括)之间的所有集合元素组成的子集
- Object[] toArray(): 返回按适当顺序包含列表中的所有元素的数组(从第一个元素到最后一个元素)
除此之外,Java 8还为List接口添加了如下两个默认方法:
- void replaceAll(UnaryOperator operator):根据operator指定的计算规则重新设置List集合的所有元素
- void sort(Comparator c):根据Comparator参数对List集合的元素排序
Queue集合
Queue用户模拟队列这种数据结构,队列通常是指“先进先出”(FIFO,first-in-first-out)的容器。队列的头部是在队列中存放时间最长的元素,队列的尾部是保存在队列中存放时间最短的元素。新元素插入(offer)到队列的尾部,访问元素(poll)操作会返回队列头部的元素。通常,队列不允许随机访问队列中的元素。
接口中定义的方法:

Map集合
Map用户保存具有映射关系的数据,因此Map集合里保存着两组数,一组值用户保存Map里的key,另一组值用户保存Map里的value,key和value都可以是任何引用类型的数据。Map的key不允许重复,即同一个Map对象的任何两个key通过equals方法比较总是返回false。
如下图所描述,key和value之间存在单向一对一关系,即通过指定的key,总能找到唯一的、确定的value。从Map中取出数据时,只要给出指定的key,就可以取出对应的value。

Map集合包括Map接口以及Map接口的所有实现类。Map集合具有以下特点:
- Map接口并没有继承Collection接口,提供的是key到value的映射
- Map中不能包含相同的key
Map接口常用的实现类有:HashMap、HashTable、TreeMap。
我们先看下如下示例了解下Map集合的用法:
package collection;
import java.util.*;
public class Muster {
public static void main(String[] args) {
Map<Integer, String> platformMap = new HashMap<>();
platformMap.put(1, "博客园");
platformMap.put(2, "掘金");
platformMap.put(3, "微信公众号");
platformMap.put(4, "个人博客");
// 尝试添加重复Map
platformMap.put(4, "个人博客");
// 获取所有的key
Set<Integer> keys = platformMap.keySet();
for (Integer integer : keys) {
System.out.println("Key:" + integer + ",Value:" + platformMap.get(integer));
}
}
}
以上代码的输出结果为:
Key:1,Value:博客园
Key:2,Value:掘金
Key:3,Value:微信公众号
Key:4,Value:个人博客
从日志可以看出,当我们尝试重加重复Map时,并没有添加成功。
关于Map集合的详细用法,HashMap、HashTable、TreeMap的区别(这里是重点,面试可能问的比较多,这里不展开说明)
Map集合与Set集合、List集合的关系
1. 与Set集合的关系
如果把Map里的所有key放在一起看,它们就组成了一个Set集合(所有的key没有顺序,key与key之间不能重复),实际上Map确实包含了一个keySet()方法,用户返回Map里所有key组成的Set集合。
2. 与List集合的关系
如果把Map里的所有value放在一起来看,它们又非常类似于一个List:元素与元素之间可以重复,每个元素可以根据索引来查找,只是Map中索引不再使用整数值,而是以另外一个对象作为索引。
接口中定义的方法:

Map中还包括一个内部类Entry,该类封装了一个key-value对。Entry包含如下三个方法:

Map集合最典型的用法就是成对地添加、删除key-value对,然后就是判断该Map中是否包含指定key,是否包含指定value,也可以通过Map提供的keySet()方法获取所有key组成的集合,然后使用foreach循环来遍历Map的所有key,根据key即可遍历所有的value。下面程序代码示范Map的一些基本功能:
public class MapTest {
public static void main(String[] args){
Day day1 = new Day(1, 2, 3);
Day day2 = new Day(2, 3, 4);
Map<String,Day> map = new HashMap<String,Day>();
//成对放入key-value对
map.put("第一个", day1);
map.put("第二个", day2);
//判断是否包含指定的key
System.out.println(map.containsKey("第一个"));
//判断是否包含指定的value
System.out.println(map.containsValue(day1));
//循环遍历
//1.获得Map中所有key组成的set集合
Set<String> keySet = map.keySet();
//2.使用foreach进行遍历
for (String key : keySet) {
//根据key获得指定的value
System.out.println(map.get(key));
}
//根据key来移除key-value对
map.remove("第一个");
System.out.println(map);
}
}
输出结果:
true
true
Day [hour=2, minute=3, second=4]
Day [hour=1, minute=2, second=3]
{第二个=Day [hour=2, minute=3, second=4]}
参考:
