电平转换的方式有很多种,比如封面显示的原理框图中使用到的ADuM1201芯片,其为ADI基于iCoupler专利的磁隔离数字隔离器;又比如N型三极管OC上拉电阻输出方式等等;
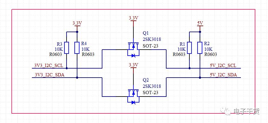
而本文主要阐述利用MOS管搭建的低成本方案,实现电平的双向转换,具体电路如下图示:

以下分析其工作原理,因SCL与SDA两条支路工作原理一致,故选取其中一条支路进行分析,如下分三种情况进行讨论:
1)空闲状态:

则有:

2)3.3V转5V:

则有:

3)5V转3.3V:

则有:

注:
因MOS管都存在开关速度问题,故此种形式的电平转换电路速度不能过高,一般控制在1MHz以内;而对于标准模式100kbit/s 或快速模式400kbit/s的 I2C 总线,该电平转换电路不存在任何限制问题。
